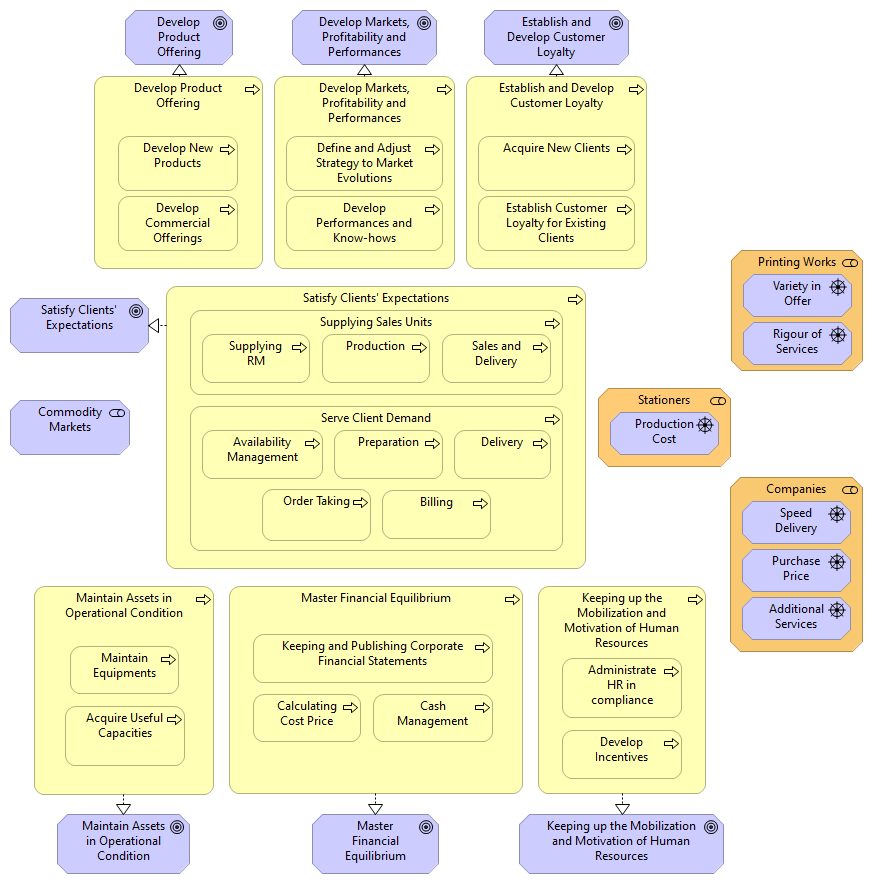
At a first level (in purple colour on the diagram) the company puts up its organisation goals, by setting forth the more general -or strategic- process in view of the expectations of the market and to which it must elaborate an answer, in the framework of an organisation that will have to:
- Answer the clientele’s expectations by creating value (goods and services production process),
- Ensure the viability and development of the firm (management and development process),
- Ensure in-house cohesion by constituting a platform having activities opposite the other processes and in charge of managing the resources and functions within statutory reach(support process).
Each process identifies itself to an operational purpose bearing stakes materialized by performance factors, in terms of effectiveness, efficiency, reliability, risk prevention or even wanted flexibility. Each process is in that matter the centre of activity exercises, for which the processes and resourcesallocated determine the organizing capacity as to answer these stakes.
At a second level (in yellow on the diagram) appear the processes called ‘functional’, and that show as much contributions to added value, in terms of capacity and know-how that PAPCAR intends mastering in the realisation of strategic processes.
Separating processes shows the determination of bringing the organisation of their functioning up to be self-sufficient, same for the resources respectively given to them. Therefore the process « serve client demands» is free to organizing itself independently from the process « supplying SU»: specific performance objectives, no joint coordination structure but at the most synergies to look for in a game of agreed interactions.
Any activity (component of a process) can when it comes to it, be the centre of some organisation and self-sufficient resources. On the contrary, the choice of not doing so encourages considering the overall organisation process without isolating one of some of the activities composing it. In this way, the chosen representation does not leave any room in the present strategy for self-organisation or even to farm out a delivery or preparation activity. In effect, if the in-house organisation of the ‘preparation’ and ‘delivery’ are actually independent, they fall within the coordination scope that the
process « serve client’s demands » constitutes.
See