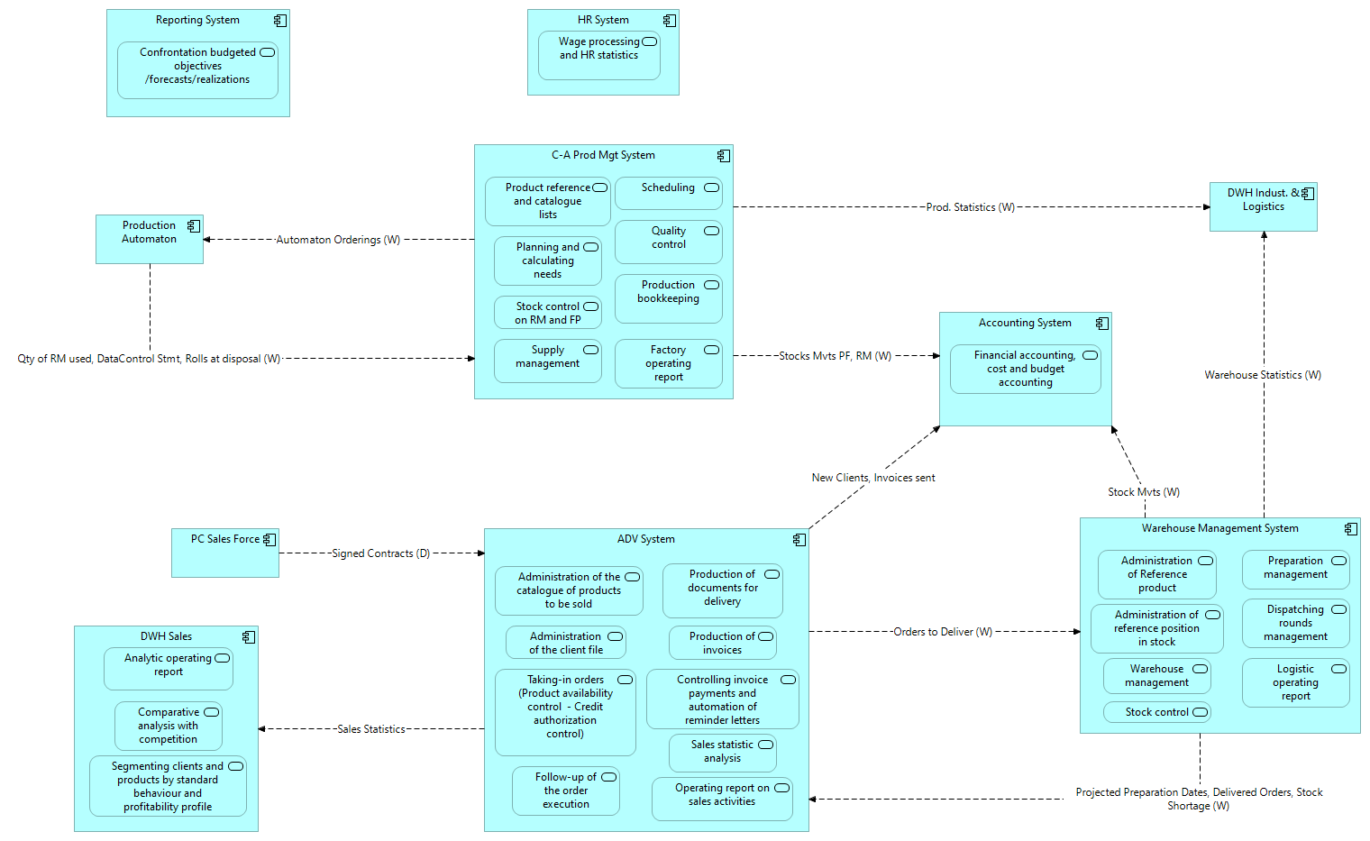
| Accounting System |
|
| Financial accounting, cost and budget accounting |
|
| ADV System |
|
| Administration of the catalogue of products to be sold |
|
| Administration of the client file |
|
| Taking-in orders (Product availability control - Credit authorization control) |
|
| Follow-up of the order execution process |
|
| Production of documents for delivery |
|
| Production of invoices |
|
| Controlling invoice payments and automation of reminder letters |
|
| Sales statistic analysis |
|
| Operating report on sales activities |
|
| C-A Prod Mgt System |
|
| Product reference and catalogue lists |
|
| Planning and calculating needs |
|
| Stock control on RM and FP |
|
| Supply management |
|
| Scheduling |
|
| Quality control |
|
| Production bookkeeping |
|
| Factory operating report |
|
| DWH Indust. & Logistics |
|
| DWH Sales |
|
| Analytic operating report |
|
| Comparative analysis with competition |
|
| Segmenting clients and products by standard behaviour and profitability profile |
|
| PC Sales Force |
|
| Production Automaton |
|
| Reporting System |
|
| Confrontation budgeted objectives /forecasts/realizations |
|
| Warehouse Management System |
|
| Administration of Reference product |
|
| Administration of reference position in stock |
|
| Warehouse management |
|
| Stock control |
|
| Preparation management |
|
| Dispatching rounds management |
|
| Logistic operating report |
|
| HR System |
|
| Wage processing and HR statistics |
|