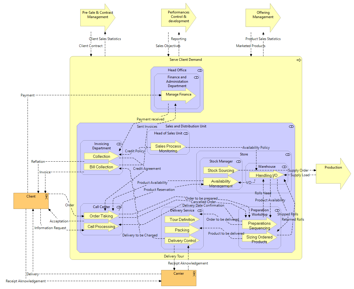
PAPCAR Serve Client Demand ()
PAPCAR Serve Client Demand
Client Sales Statistics Serve Client Demand Pre-Sale & Contract Management
Reporting Serve Client Demand Performances Control & development
Product Sales Statistics Serve Client Demand Offering Management
Head Office Finance and Administation Department
Payment received Manage Finance Collection
Sales and Distribution Unit Invoicing Department
Sales and Distribution Unit Delivery Service
Sales and Distribution Unit Preparation Workshop
Credit Policy Sales Process Monitoring Collection
Availability Policy Sales Process Monitoring Handling I/O
Credit Agreement Collection Order Taking
Reflation Collection Client
Sent Invoices Bill Collection Manage Finance
Invoice Bill Collection Client
Product Reservation Order Taking Availability Management
Order to be prepared Order Taking Preparations Sequencing
Cancelled Order Order Taking Preparations Sequencing
Acceptation Order Taking Client
Delivery to be Charged Delivery Control Bill Collection
Delivery Tour Delivery Control Carrier
Order to be delivered Preparations Sequencing Tour Definition
Rolls Need Preparations Sequencing Handling I/O
Delivery Date Confirmation Preparations Sequencing Call Processing
Product to be delivered Sizing Ordered Products Packing
Returned Rolls Sizing Ordered Products Handling I/O
Product Availability Availability Management Order Taking
Supply Order Stock Sourcing Production
I/O Handling I/O Availability Management
Product Availability Handling I/O Preparations Sequencing
Shipped Rolls Handling I/O Sizing Ordered Products
Receipt Aknowledgement Carrier Delivery Control
Delivery Carrier Client
Supply Load Production Handling I/O
Client Contract Pre-Sale & Contract Management Serve Client Demand
Sales Objectives Performances Control & development Serve Client Demand
Marketed Products Offering Management Serve Client Demand
Information Request Client Call Processing
Payment Client Manage Finance
Order Client Order Taking
Receipt Aknowledgement Client Carrier