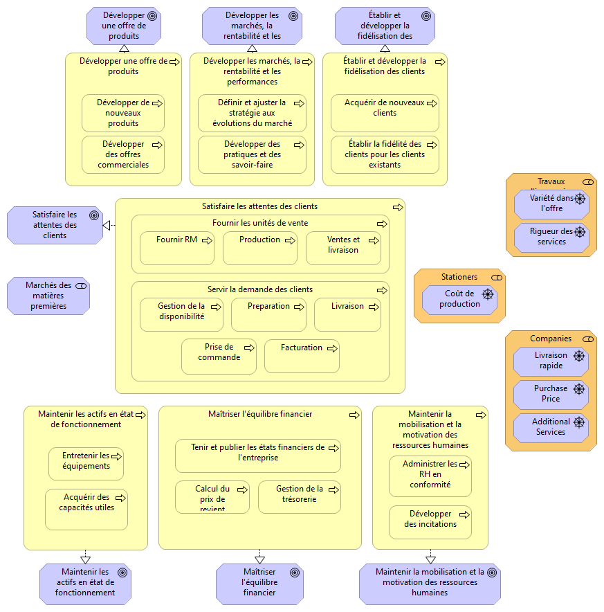
A un premier niveau (en violet sur le schéma) l'entreprise pose ses objectifs d'organisation, en exposant le processus plus général -ou stratégique- au regard des attentes du marché et auquel elle doit élaborer une réponse, dans le cadre d'une organisation qui devra:
- Répondre aux attentes de la clientèle en créant de la valeur (processus de production de biens et services),
- Assurer la viabilité et le développement de l'entreprise (processus de gestion et de développement),
- Assurer la cohésion interne en constituant une plateforme ayant des activités opposées aux autres processus et en charge de gérer les ressources et les fonctions à portée statutaire (processus support).
Chaque processus s'identifie à une finalité opérationnelle portant des enjeux matérialisés par des facteurs de performance, en termes d'efficacité, d'efficience, de fiabilité, de prévention des risques ou encore de flexibilité recherchée. Chaque processus est en cela le centre d'exercices d'activités, pour lesquels les processus et les ressources allouées déterminent la capacité d'organisation pour répondre à ces enjeux.
A un deuxième niveau (en jaune sur le schéma) apparaissent les processus dits «fonctionnels», et qui montrent autant de contributions à la valeur ajoutée, en termes de capacité et de savoir-faire que PAPCAR entend maîtriser dans la réalisation de processus stratégiques.
La séparation des processus montre la volonté d'amener l'organisation de leur fonctionnement à l'autosuffisance, de même pour les ressources qui leur sont respectivement attribuées. Ainsi, le processus «servir les demandes du client» est libre de s'organiser indépendamment du processus «fournissant SU»: objectifs de performance spécifiques, pas de structure de coordination commune mais tout au plus des synergies à rechercher dans un jeu d'interactions convenues.
Toute activité (composante d'un processus) peut, à ce propos, être le centre d'une organisation et de ressources autosuffisantes. Au contraire, le choix de ne pas le faire incite à considérer l'ensemble du processus d'organisation sans isoler l'une des activités qui le composent. De cette manière, la représentation choisie ne laisse aucune place dans la stratégie actuelle d'auto-organisation ni même de délocalisation d'une activité de livraison ou de préparation. En effet, si l’organisation interne de la «préparation» et de la «livraison» est effectivement indépendante, elle relève du champ de coordination que le
processus «servir les demandes du client» constitue.