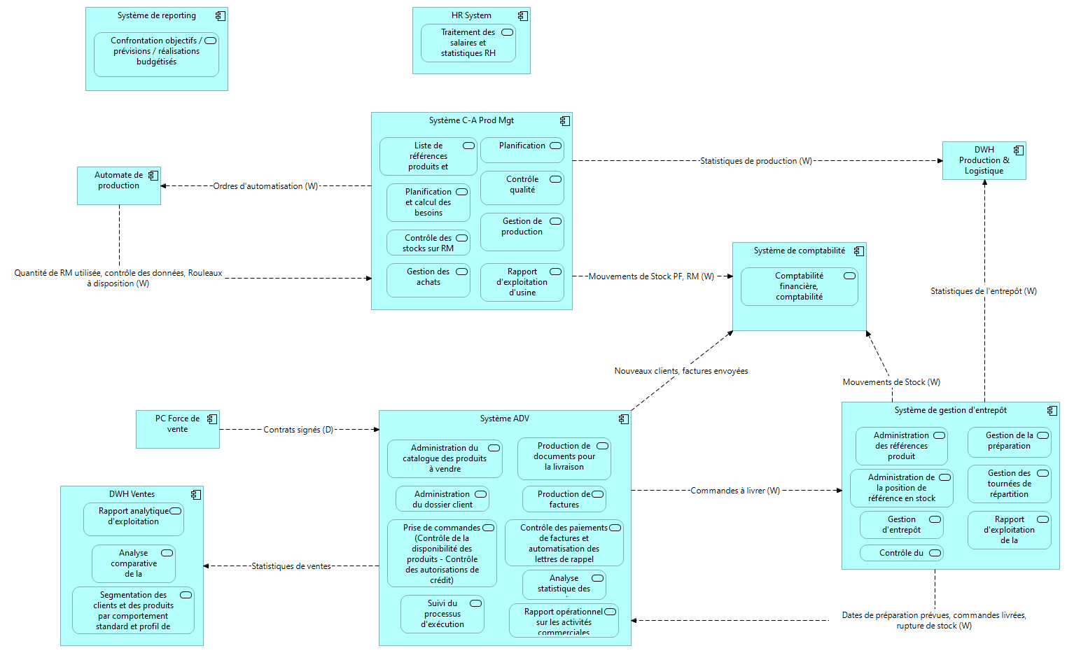
| Système de comptabilité |
|
| Comptabilité financière, comptabilité analytique et budgétaire |
|
| Système ADV |
|
| Administration du catalogue des produits à vendre |
|
| Administration du dossier client |
|
| Prise de commandes (Contrôle de la disponibilité des produits - Contrôle des autorisations de crédit) |
|
| Suivi du processus d'exécution des commandes |
|
| Production de documents pour la livraison |
|
| Production de factures |
|
| Contrôle des paiements de factures et automatisation des lettres de rappel |
|
| Analyse statistique des ventes |
|
| Rapport opérationnel sur les activités commerciales |
|
| Système C-A Prod Mgt |
|
| Liste de références produits et catalogues |
|
| Planification et calcul des besoins |
|
| Contrôle des stocks sur RM et FP |
|
| Gestion des achats |
|
| Planification |
|
| Contrôle qualité |
|
| Gestion de production |
|
| Rapport d'exploitation d'usine |
|
| DWH Production & Logistique |
|
| DWH Ventes |
|
| Rapport analytique d'exploitation |
|
| Analyse comparative de la concurrence |
|
| Segmentation des clients et des produits par comportement standard et profil de rentabilité |
|
| PC Force de vente |
|
| Automate de production |
|
| Système de reporting |
|
| Confrontation objectifs / prévisions / réalisations budgétisés |
|
| Système de gestion d'entrepôt |
|
| Administration des références produit |
|
| Administration de la position de référence en stock |
|
| Gestion d'entrepôt |
|
| Contrôle du stock |
|
| Gestion de la préparation |
|
| Gestion des tournées de répartition |
|
| Rapport d'exploitation de la logistique |
|
| HR System |
|
| Traitement des salaires et statistiques RH |
|