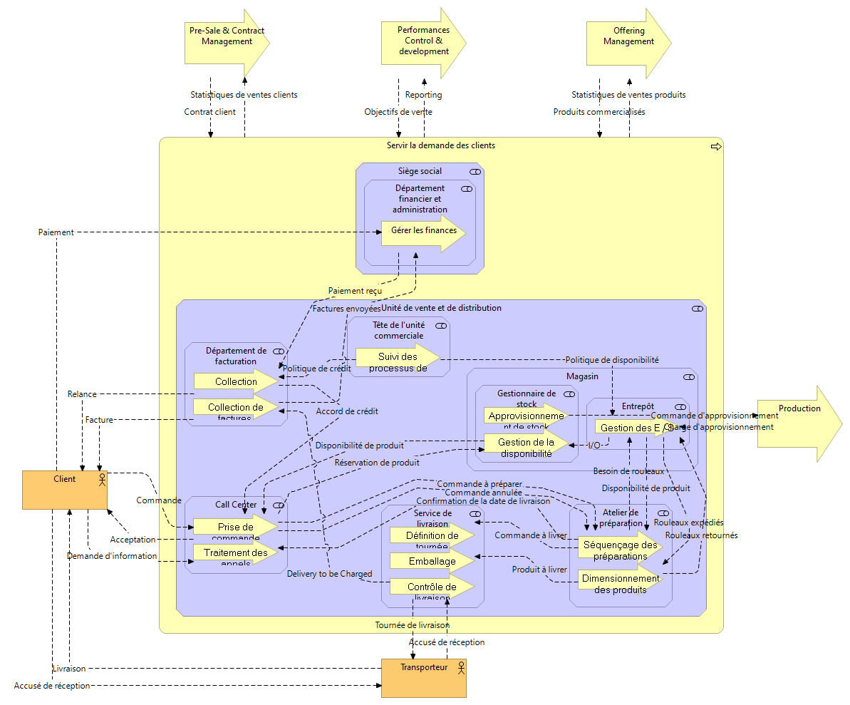
Servir la demande des clients PAPCAR ()
Servir la demande des clients PAPCAR
Statistiques de ventes clients Servir la demande des clients Pre-Sale & Contract Management
Reporting Servir la demande des clients Performances Control & development
Statistiques de ventes produits Servir la demande des clients Offering Management
Siège social Département financier et administration
Paiement reçu Gérer les finances Collection
Unité de vente et de distribution Département de facturation
Unité de vente et de distribution Service de livraison
Unité de vente et de distribution Atelier de préparation
Politique de crédit Suivi des processus de vente Collection
Politique de disponibilité Suivi des processus de vente Gestion des E / S
Accord de crédit Collection Prise de commande
Relance Collection Client
Factures envoyées Collection de factures Gérer les finances
Facture Collection de factures Client
Réservation de produit Prise de commande Gestion de la disponibilité
Commande à préparer Prise de commande Séquençage des préparations
Commande annulée Prise de commande Séquençage des préparations
Acceptation Prise de commande Client
Delivery to be Charged Contrôle de livraison Collection de factures
Tournée de livraison Contrôle de livraison Transporteur
Commande à livrer Séquençage des préparations Définition de tournée
Besoin de rouleaux Séquençage des préparations Gestion des E / S
Confirmation de la date de livraison Séquençage des préparations Traitement des appels
Produit à livrer Dimensionnement des produits commandés Emballage
Rouleaux retournés Dimensionnement des produits commandés Gestion des E / S
Disponibilité de produit Gestion de la disponibilité Prise de commande
Commande d'approvisionnement Approvisionnement de stock Production
I/O Gestion des E / S Gestion de la disponibilité
Disponibilité de produit Gestion des E / S Séquençage des préparations
Rouleaux expédiés Gestion des E / S Dimensionnement des produits commandés
Accusé de réception Transporteur Contrôle de livraison
Livraison Transporteur Client
Charge d'approvisionnement Production Gestion des E / S
Contrat client Pre-Sale & Contract Management Servir la demande des clients
Objectifs de vente Performances Control & development Servir la demande des clients
Produits commercialisés Offering Management Servir la demande des clients
Demande d'information Client Traitement des appels
Paiement Client Gérer les finances
Commande Client Prise de commande
Accusé de réception Client Transporteur